Instance Verification Kit (IVK)
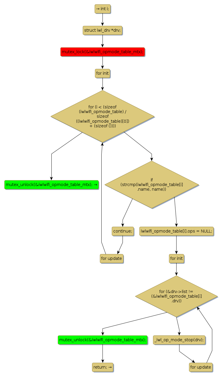
mutex lock @ [41471+38+/linux-3.19-rc1/drivers/net/wireless/iwlwifi/iwl-drv.c]
Instance Signature: iwlwifi_opmode_table_mtx
|
The Matching Pair Graph:
|
|
Function Name
|
Control Flow Graph (CFG)
|
Events Flow Graph (EFG)
|
Source Correspondence
|
|
iwl_opmode_deregister
|
|
|
[41397+21+/linux-3.19-rc1/drivers/net/wireless/iwlwifi/iwl-drv.c]
|